
王俊凱開撕節目組,被冤枉慘了!明星連番炮轟惡魔剪輯,到底誰的鍋?
近日,由于《高能少年團》節目的錯誤剪輯,這件事不僅惹怒了粉絲,還惹怒了一向脾氣好的小凱,王俊凱工作室發了聲明“開撕”節目組。
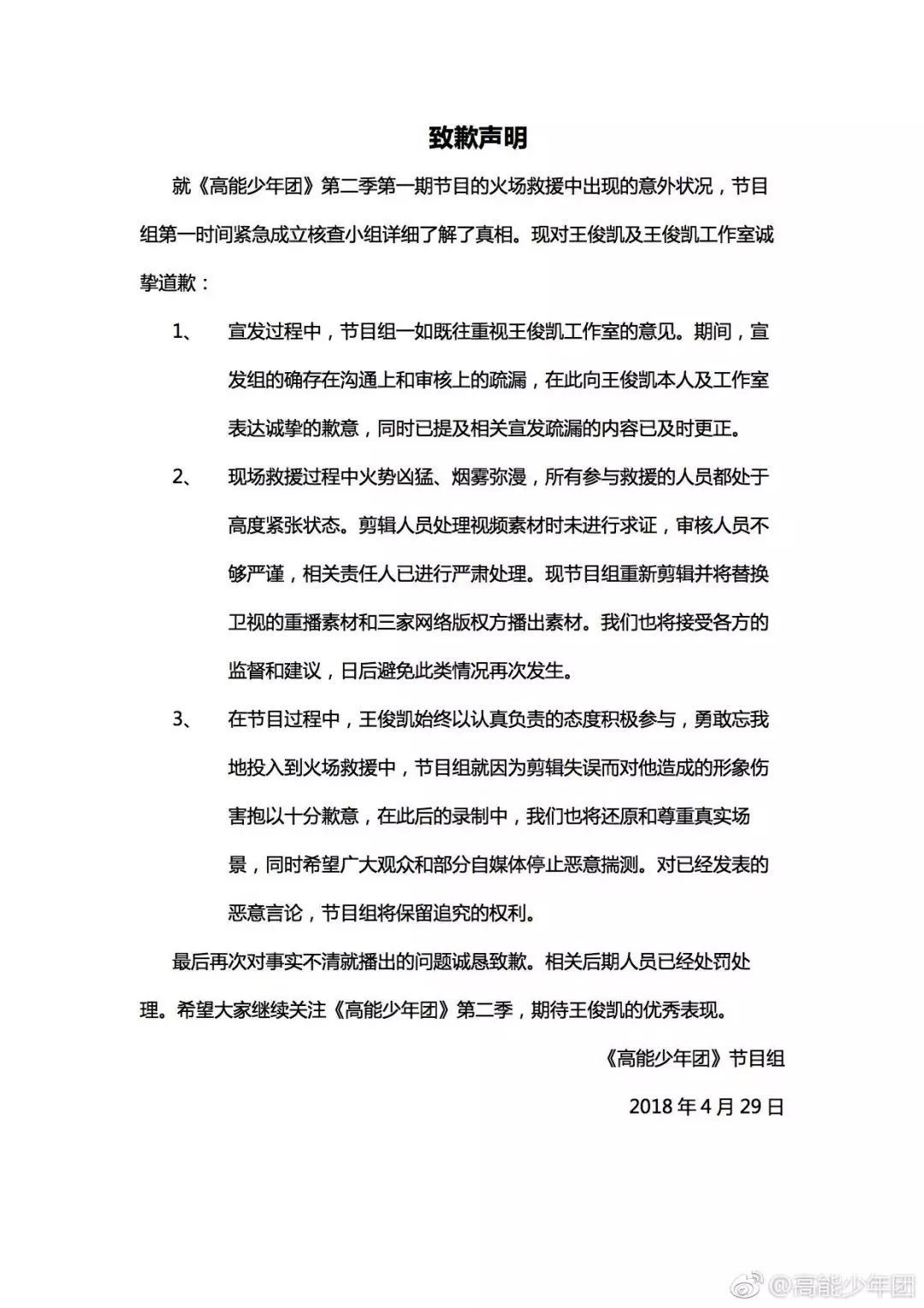
4月29日,王俊凱工作室微博發表聲明,指《高能少年團》節目有無法提前確認宣發物料、不當剪輯、不規范等問題,并有部分自媒體惡意揣測。他們要求節目組回應,并且公開道歉。

王俊凱連宣傳《高能少年團》的微博也給刪除了。

下午,工作室又發微博表示“王俊凱將先暫停前往成都站的錄制,特此說明,請勿妄加揣測。”

隨后王俊凱微吧也發出聲明,要求節目組“下架第一期節目,修正水槍部分相關剪輯錯誤,還原真實情況,拒絕劇本人設,并向王俊凱公開道歉”。

《高能少年團》執行導演周路莎出來回應:“首先確保一切真實,其實我比你們更愛護他們。”


昨天下午四點,《高能少年團》節目組也發表了道歉聲明,表示“剪輯人員處理視頻素材時未進行求證,審核人員不夠嚴謹,會將宣發內容和視頻做更正處理。”


所以剪輯到底做了什么?
是這樣的,幾位MC在消防隊做救火任務的時候,王俊凱被點名批評出現了失誤(把水管扔在地上),他一開始還懵了一下,問"是我嗎?"然后,主動站出來認錯了。事實上,根本不是王俊凱扔的水管,而是被剪輯坑了。

大家看這幾張圖比較清楚直觀↓↓↓



水槍最后根本不是在他手上,他走了之后還有人拿著水槍。

難怪最后大家互相望的時候,王俊凱有點懵地說“是我嗎?是我吧”。




換位思考,被人冤枉的感覺本來就不好,王俊凱也站出來頂鍋認錯,但剪輯效果卻讓人覺得他犯了錯不敢承認的樣子,這就讓粉絲更不滿了。
今天凌晨四點,節目組發博稱已經把第一次節目重新剪輯。

可是,重新剪輯的版本并沒有及時在網站更新,截止到今天下午仍能看到舊版本的視頻。粉絲表示:節目組的工作效率是不是太低了?

綜藝節目剪輯拼湊假事實的行為,已經司空見慣。如果沒有人深究,當事人沒有出來維權,觀眾非常容易被誤導的。
但是,最近越來越多節目MC敢站出來撕節目剪輯
羅志祥親自下場怒懟“惡魔剪輯”
4月15日,第八期《這就是街舞》播完第二天,羅志祥工作室就發聲明討伐節目組了,而且羅志祥本人轉發了聲明,相當于親自下場了。

羅志祥工作室控訴節目組:“節目組刪除了羅志祥符合邏輯的行為和語言,帶有強烈的情緒誤導,給藝人的名譽帶來了很大的損害。”羅志祥本人的轉發更是說了自己“被罵”、“背了黑鍋” 、“被觀眾誤解”。

節目組把小豬剪成了一小氣愛護短,和韓庚抱團的人。PK時,黃子韜隊內的阿酸出現了失誤,差一點和另一位選手楊文昊撞到。

羅志祥在點評時強調自己隊伍零失誤,然后強調阿酸出現一個比較大的失誤。

可是輪到了羅志祥隊伍的何展成出現了失誤。黃子韜也回擊指出他隊伍的失誤。但是羅志祥一直強調大家要看到純正的街舞,盡量避開失誤的話題。

片子中小豬展現出來的邏輯“對手的失誤是能批評的,自己隊伍的失誤卻選擇無視”。這就讓觀眾覺得他輸不起,而且老油條的感覺,不少人想粉轉路。

此時,還牽扯了另一位評委韓庚,有人說羅志祥和韓庚兩個人抱團。在第二輪小豬隊伍失誤時,韓庚沒有提到這個失誤,反而把票給了小豬。而韓庚隊伍也出現了失誤,小豬認為易烊千璽隊伍的表演太過,而把票投給了韓庚。來來回回,讓人覺得這兩人有貓膩。

因此,韓庚的工作室也站出來撕節目組,直指剪輯惡意引導。


而之前黃子韜也指責過節目組的剪輯,韜韜說了一句話‘滿腦子都是她’,卻被剪輯到一個美女前面,這引起很大的爭議。

要說因為剪輯出鬧劇,就不得不提《演員的誕生》中袁立“手撕”節目組了,給吃瓜群眾們看了一場好戲。
節目播出后,袁立半個小時內連發四條微博懟節目。轉發微博:“聽說后期剪輯把我剪成神經??!嗯,這一手報復的!那就故事繼續....”

發狠話:“我會一五一十公開所有過程!你們有興趣聽,就過來看看。”


有網友整理出節目組過度剪輯的證據↓↓↓

說到剪輯“偷天換日”的神奇手法,不得不提真人秀界的撕X里程碑《花少二》。
去年離節目播完兩年后,微博上曝光了一段花少二的未播素材,片段矛頭指向了寧靜、鄭爽、陳意涵在真人秀里“精湛的演技”。

事件背景是分配住所。原本播出的節目里,許晴是最咄咄逼人的,甚至無理取鬧。

懟鄭爽↓↓↓

因為住不到帳篷,而鬧脾氣要住皮卡,搞得大家都尷尬。

而寧靜、陳意涵、鄭爽三位的小團體,在播出的節目中,顯得不介意住哪,態度很友好。

井柏然詢問寧靜,寧靜說:“哪都行。”

井柏然作為導游,被質疑不夠果斷。

事實上,未播片段里寧靜、陳意涵、鄭爽三人非常不想住房車,而是想住帳篷。當她們得知毛阿敏、許晴也想住帳篷時,寧靜表現出非常不樂意。


當陳意涵和寧靜開始討論,鄭爽眼神示意有攝像機在。故意躲開鏡頭,隱藏真實的想法。

寧靜get到鄭爽的眼神,爆粗,讓鄭爽和陳意涵穿上鞋,去外面走,避開鏡頭商量。

所以,寧靜她們明明想住帳篷,卻一直在鏡頭前裝好人不表態,內心早就爆粗了。后來分配睡袋環節,還有故意霸占著睡袋,忽視許晴和毛阿敏的傾向。怪不得井柏然那么為難,原來現場早就暗流涌動,雙方誰都不想妥協。

更有趣的是,說好的姐妹情深,寧靜在采訪中“賣隊友”?!
采訪中,寧靜表示大家都在假客氣,編導問她你自己傾向在哪住。她撒謊自己想住房車,是為了鄭爽住帳篷。把鄭爽拉出來墊背。

燃鵝,寧靜確實有點一言難盡了。在未播片段里,明明多次表示自己想住帳篷。



更萬萬沒想到,這個未播片段是某個鄭爽粉絲剪出來。當初節目組放出了10小時未剪輯片段,這個視頻是粉絲整理出來,準備懟寧靜,斥責寧靜把鄭爽賣了。沒想到事態走向是醬紫。

當初看節目,有多人被誤導,真情實感地認為寧靜是真性情,真人秀果然是拼演技啊。也不敢說這已經是所有真相,畢竟有些事是鏡頭也記錄不到的。只能說,以后看真人秀大家不用太認真,剪輯的力量是難以估計的~

- 上一篇:陳羽凡低調發新歌:原諒為愛犯的錯[ 05-02 ]
- 下一篇:李嘉欣曬照背景似公園 其實是夫家5.6億豪宅[ 05-03 ]













